Учёные обнаружили «эликсир» молодости, который вырабатывается печенью человека
Китайские учёные обнаружили «эликсир» молодости, который вырабатывается печенью человека.
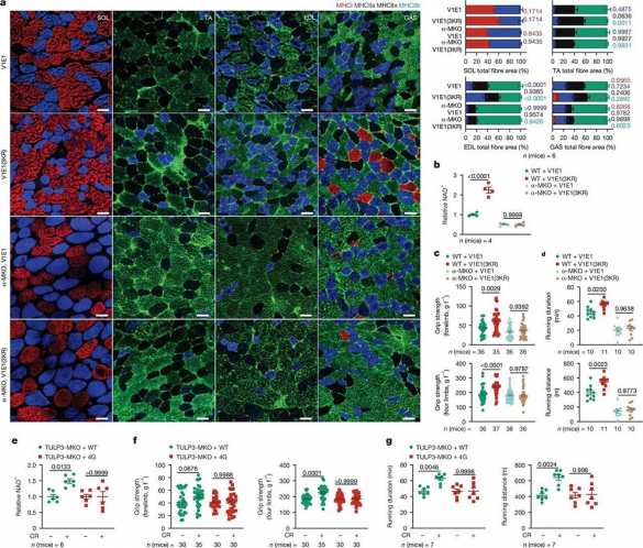
Речь идет о литохолевой кислоте — типе желчи, образующемся при голодании. Она является метаболитом, который сам по себе может воспроизводить эффекты голодания у мышей, что приводит к регенерации мышц и даже увеличивает силу хвата и способность к бегу.
Эта кислота активирует фермент AMPK, который запускает процессы регенерации и омоложения в организме. Если же получать литохолевую кислоту извне, без необходимости голодать, можно замедлить или приостановить старение.
На данный момент проводятся эксперименты с животными, чтобы подтвердить эффективность этого подхода.
Читайте также: «Лошадь, которую не примут в заезд»: как Зеленский угодил в ловушку Путина







